综合
案例
公司
专题


小红书无货源电商,日赚斗金?
本文来源于广告门 adquan.com
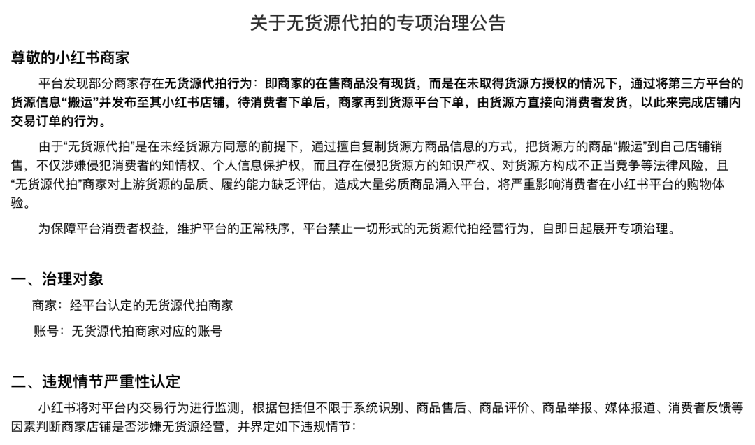
近日,小红书官方发布治理公告,对“无货源电商”进行全面打击。

相关公告截图
无货源电商,简单来说就是当赚差价的“中间商”:在1688、PDD等第三方平台,搬运“商品”信息到小红书,待消费者付款后,再通过第三方平台下单,把商品直接卖到消费者手中。
这样一来,自己不需要付房租水电、甚至不需要商品真的在手里,只需要选品、上架、下单,寥寥几个步骤即可赚取不菲的利润。
另一方面,近半年,小红书无货源电商讨论声日益增高,出现了非常多打着“小红书无源电商课”旗号的付费课程,号称学会后“日赚斗金”不是梦。

相关引流课程截图

小红书无货源电商,为什么被禁?
平台流量高了,就势必会有想要赚快钱的人涌进来。无本万利的事儿谁都想做。
近两年,小红书大力发展电商业务,降低开店门槛、提高流量扶持,开启了一段电商红利期,但这本身是小红书社群良好生态,与高质量用户人群互相成就发展的结果。
无货源电商破坏了这种良好的共存关系,极大增加了官方管理风险。
从产品角度看,很多无货源卖家,产品都是批量铺货,直接从别的平台把产品上架到自己店铺去,这种产品质量是卖家没办法把控的。
如果用户在小红书上买到低质量的产品,会对小红书留下不好的印象,所以从这方面看,纯铺货的方式也不会太长久。
从内容角度看,不少无货源商家为了降低风险,不仅手里不存货,甚至还不拿样品回来,这就意味着相关笔记都是“假的”或者搬运内容。
这种内容会被官方认定为低质量内容,长期以来,就会破坏平台优质的内容环境,而内容质量和社区氛围,是小红书最为看重的根基。
所以,无论是无货源电商,还是配套诞生的“付费课程”,肯定都是小红书官方不希望看到的。

严格审核,史上最严

治理背后的思考
意见反馈/举报
反馈/举报信息:
联系方式(选填):